Skip to main content
Home Home
Menu Close

Help Navigation

  • Gateway
  • Alumni
  • Support Us
  • Questions?
  • Contact Us
Search
Home Home
  • About
    • About Us
    • Community News
    • Take the Tour
  • Admissions
    • Overview
    • Apply
    • Events
    • Enrollment Options
    • Tuition
    • Financial Aid
    • Criteria
  • Academics
    • Overview
    • Course Catalog
    • Middle School
    • Graduation Requirements
    • College-Style Schedule
    • Curriculum
  • Student Life
  • Student Support
    • Overview
    • Academic Advising
    • College Counseling
    • Counseling & Wellness
    • Writing & Tutoring Center
Stanford Online Highchool 20th Anniversary site

Help Navigation

  • Gateway
  • Alumni
  • Support Us
  • Questions?
  • Contact Us

Breadcrumb

  1. Home
  2. Course Catalog
  3. Creative Writing
Back to search results

Creative Writing

This course provides a chance for students to explore the craft of writing poetry, fiction, and creative nonfiction to discover what they want to say about themselves and their individual perspectives in and through written language. Students will discuss a variety of creative composition strategies, including figurative language, sound, imagery, voice, and style. They will read poems, personal essays, short stories, and essays on the craft of writing as inspiration for their own work in these genres. Students may enroll in either semester and are encouraged to enroll for both fall and spring.

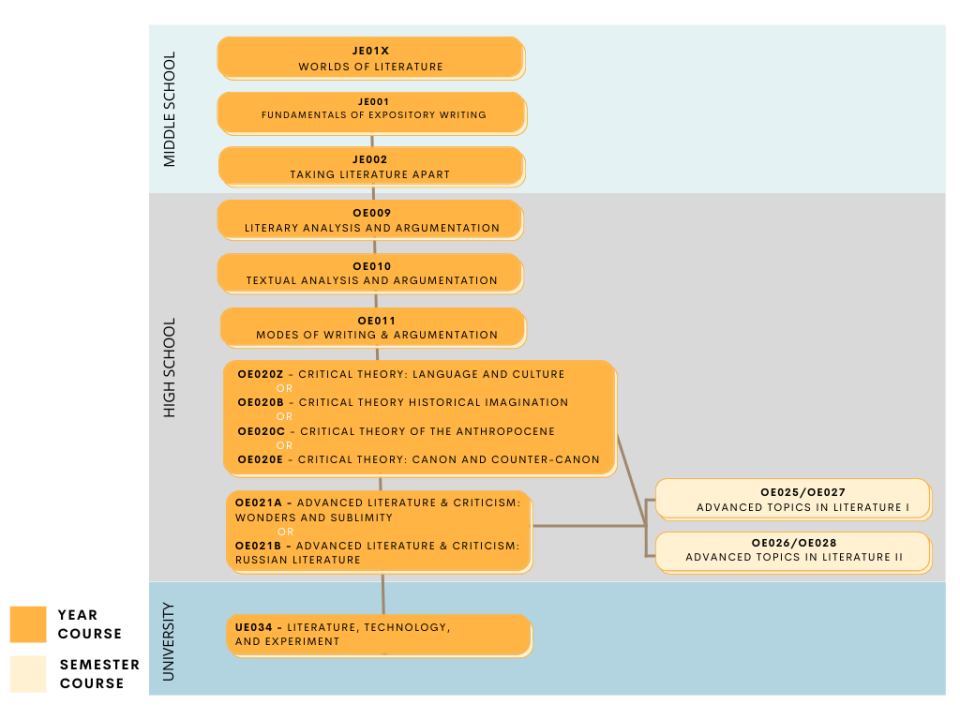
English Course Progression Flowchart
Click to Enlarge
Back to search results
Course Number
JECW1A
Level
Middle School
Semester
Fall or Spring
Credit per Semester
2.50
Subject
English

Who We Are

Footer logo

Explore Stanford Pre-Collegiate Studies

Contact Info

Stanford Online High School
Academy Hall  Floor 2 8853
415 Broadway
Redwood City, CA 94063

Contact Stanford OHS

  • Facebook
  • Camera 2

Navigate

  • About
  • Alumni
  • Gateway
  • Questions?

Support Us

Your gift to Stanford Online High School benefits instructional and outreach activities.

Make a Gift
 Footer logo
  • Stanford Home
  • Maps & Directions
  • Search Stanford
  • Emergency Info
  • Terms of Use
  • Privacy
  • Copyright
  • Trademarks
  • Non-discrimination
  • Accessibility

© Stanford University. Stanford, California 94305.